demo_numpy_random_seaborn2.py:
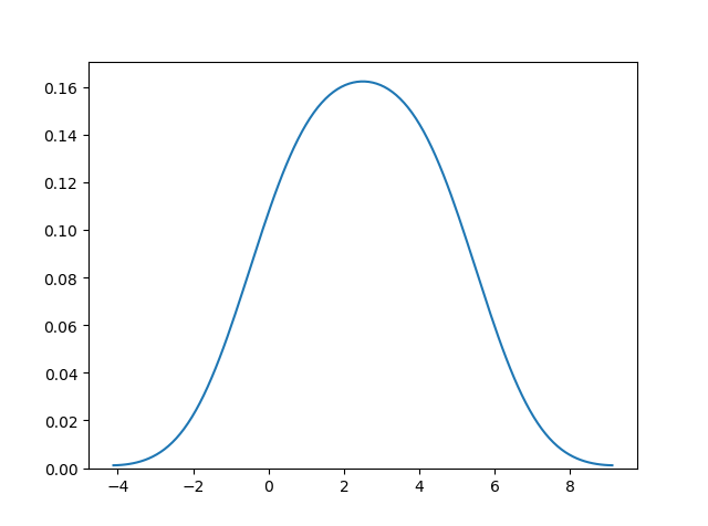
import matplotlib.pyplot as plt import seaborn as sns sns.distplot([0, 1, 2, 3, 4, 5], hist=False) plt.show()
C:\Users\My Name>python demo_numpy_random_seaborn2.py